Что такое копирование печатной платы?
Копирование печатных плат, также известное как обратный инжиниринг или клонирование печатных плат, представляет собой процесс обратного проектирования существующих печатных плат с помощью технологий высокоточного измерения и анализа. Этот процесс включает в себя компоновку печатной платы и извлечение схемы разводки на физическом уровне, а также идентификацию компонентов и реконструкцию схемы на логическом уровне. Наша цель — точно воспроизвести функциональность оригинальной платы, гарантируя при этом соответствие конструкции отраслевым стандартам, а также законодательным и нормативным требованиям.
Преимущества нашей услуги по копированию досок:
· Высокоточное копирование: использование передовых технологий сканирования и обработки изображений в сочетании с ручной корректурой обеспечивает точность копирования более 99%, идеально восстанавливая производительность оригинальной платы.
· Быстрая доставка.:Благодаря эффективному процессу копирования и команде старших инженеров мы можем значительно сократить цикл копирования и помочь клиентам воспользоваться рыночными возможностями.
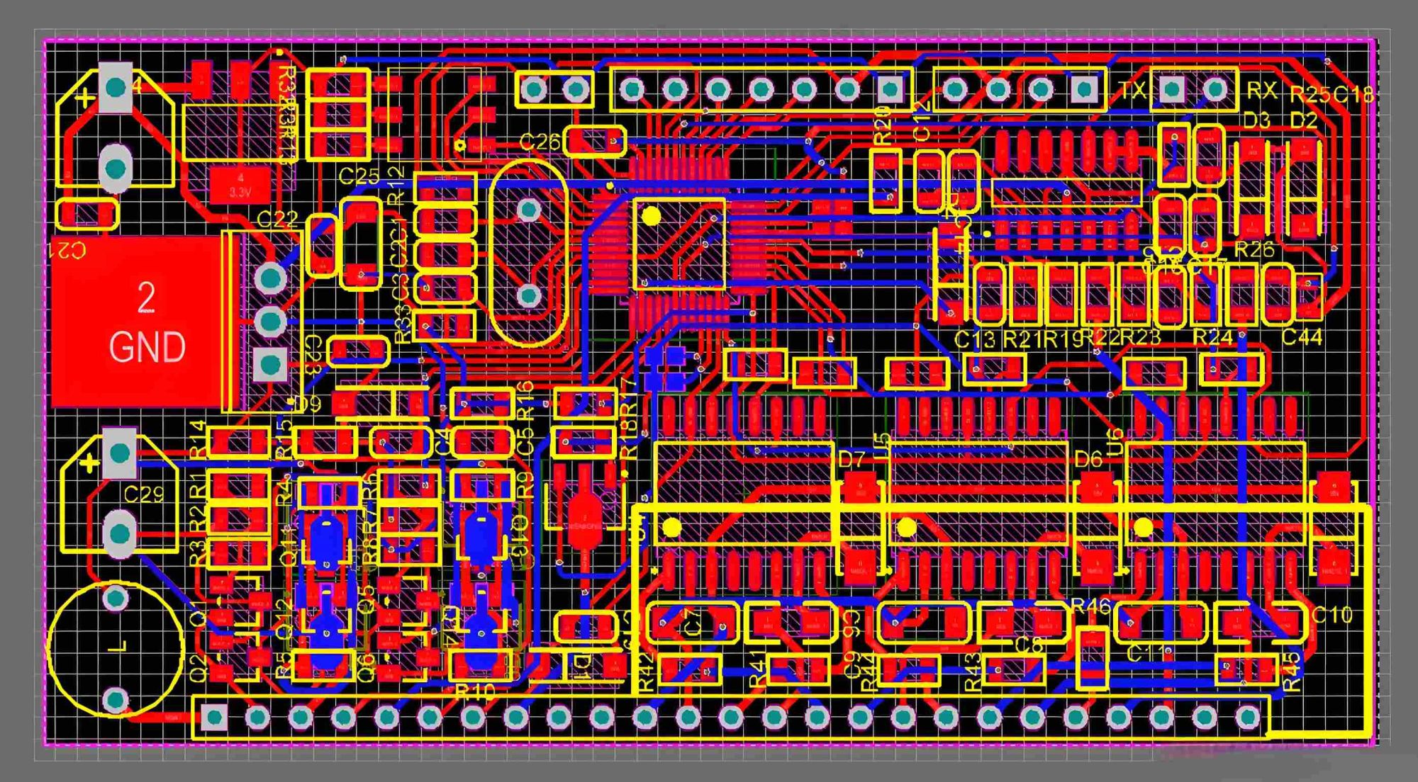
· Комплексный анализ: не только копирует физический дизайн печатной платы, но также глубоко анализирует логику схемы, предоставляя полный список спецификаций (спецификацию материалов) и принципиальную схему, чтобы заложить основу для последующих улучшений или индивидуальной разработки.
· Соглашение о конфиденциальности: строго соблюдайте принцип конфиденциальности информации о клиентах и подпишите соглашение о конфиденциальности для защиты прав интеллектуальной собственности клиентов от нарушений.
· Индивидуальные услуги: в зависимости от потребностей клиентов мы предоставляем комплексные решения, от копирования плат до производства печатных плат, включая закупку компонентов, тестирование сборки и т. д., чтобы гибко удовлетворять разнообразные потребности.
Широкий спектр сценариев применения:
1. Обслуживание продукции и производство запасных частей: когда исходные проектные данные утеряны или поставщик больше не предоставляет поддержку, услуги копирования становятся ключом к быстрому возобновлению производства.
2. Функциональные обновления и улучшения: на основе существующих печатных плат выполняется локальная оптимизация или функциональные обновления для повышения конкурентоспособности продукта.
3. Анализ рынка и исследование конкурентных продуктов:Понимайте схему конкурирующих продуктов, копируя платы, чтобы получить вдохновение и ссылки для независимых исследований и разработок.
4. Быстрое прототипирование: сократите цикл исследований и разработок, быстро создайте функциональные прототипы и ускорьте проверку продукта и его рыночное тестирование.
Почему выбирают нас?
Как поставщик услуг полного цикла, специализирующийся на производстве печатных плат, мы не только обладаем глубоким накоплением технологий копирования плат, но также имеем преимущество полной производственной цепочки от проектирования до производства. Это означает, что от копирования печатных плат до окончательной сборки и тестирования продукта мы можем предоставить комплексные высококачественные услуги, чтобы гарантировать точность каждого шага и помочь клиентам добиться плавного перехода от идей к продуктам.
